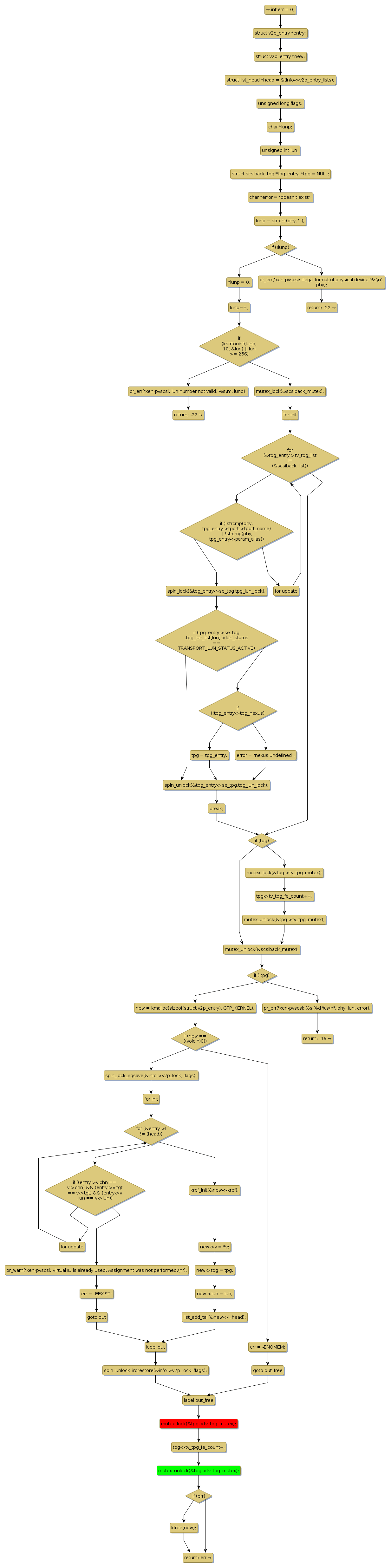
Instance Verification Kit (IVK)
mutex lock @ [25050+31+/linux-3.19-rc1/drivers/xen/xen-scsiback.c]
Instance Signature: tv_tpg_mutex
|
The Matching Pair Graph:
|
|
Function Name
|
Control Flow Graph (CFG)
|
Events Flow Graph (EFG)
|
Source Correspondence
|
|
scsiback_add_translation_entry
|
|
|
[22956+30+/linux-3.19-rc1/drivers/xen/xen-scsiback.c]
|